******中国·必威(bw·西汉姆联)有限公司-Official website

Betway必威西汉姆联官方网站宋尔群教授课题组在异质性肿瘤细胞分析研究中取得重要进展

发布时间:2020-09-18 16:22:11 作者: 浏览次数: 次

近日,国际知名期刊(Advanced Functional Materials)在线发表Betway必威西汉姆联官方网站宋尔群教授课题组在基于磁性梯度分离策略进行异质性肿瘤细胞分析方面的重要研究成果“Isolation and Analysis of Tumor Cell Subpopulations Using Biomimetic Immuno‐Fluorescent Magnetic Multifunctional Nanoprobes”DOI: 10.1002/adfm.202004963)。

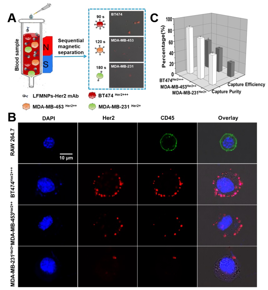
肿瘤细胞异质性是肿瘤异质性的重要成因之一,可导致肿瘤在增殖能力、侵袭能力和药物敏感性等方面产生重要差异,影响肿瘤的诊断与治疗,最终影响患者身体健康与生命安全。因此,肿瘤细胞异质性研究对于肿瘤的诊断和个体化治疗具有重要意义。而进行肿瘤细胞亚群分离分析是研究肿瘤细胞异质性的重要基础。现有的基于电泳、场流或荧光激活式分离原理的进行肿瘤细胞分离分析的策略存在着特异性差、操作繁琐或需样本量大等弊端。基于课题组在磁性梯度分离细菌、肿瘤标志物、蛋白分析等方面前期工作Analytical Chemistry 2018, 90, 9621-9628Analytical Chemistry 2014, 86, 9434-9442Chemistry-A European Journal 2014, 20,14642-14649,该研究以细胞表面标志物Her2表达量差异化的三种乳腺癌细胞(BT474MDA-MB-453MDA-MB-231)为研究模型,通过荧光-磁性靶向仿生探针与其识别后形成不同磁性梯度,在恒定外磁场作用下,可分别在90 s120 s180 s时间内快速逐一梯度分离出三种不同乳腺癌细胞亚型,并基于探针的荧光信号对肿瘤细胞亚群进行了初步鉴定。该研究报道的基于磁性梯度响应的肿瘤细胞亚群分离分析策略具有简单、快速、准确等特点,为血液样本中异质性肿瘤细胞亚群的近同时分离与分析提供新思路,在肿瘤早期诊断、评估和预后方面具有重要的潜在应用前景。

Betway必威西汉姆联官方网站2016级硕士生李庆瑾为论文第一作者,宋尔群教授为该研究论文通讯作者。该项研究得到了国家自然科学基金、重庆市自然科学基金及中央高校基本科研业务费的支持。

论文链接:https://doi.org/10.1002/adfm.202004963